Articles
Act now to protect forests: sign the #HandsOffNature petition!
More than 40 percent of the Alpine region is covered by forests. They are not only a defining feature of the landscape, but also a cornerstone of Alpine livelihood, providing building materials, supporting biodiversity, and delivering essential ecosystem services.
Winter Olympics on shaky ground
Use as much concrete and steel as possible: that seems to be the sustainability strategy for the Winter Olympics in the Italian Alps. Mountain communities are particularly affected. The icing on the cake is the construction of a new cable car on a slippery slope in Cortina.
After the Games is before the Games
The French people were not involved in the planning of the 2030 Winter Olympics. Environmental organisations are mobilising for public participation and sustainable Games. Meanwhile, Switzerland is preparing its Olympic bid for 2038.
When nature loses, we all lose
The air we breathe, the water we drink, the food we eat, the safety of our homes – all depend on strong environmental laws. Right now, those protections are under attack. Once they’re gone, we hand the keys of our future to those who see nature only as a resource to exhaust. In the EU, environmental laws are being gutted, under the promise of “simplification” of the legal system. But in reality, these changes will only profit greed, while endangering the lives of all.
[3 questions to … ] Francesca Pasetti Bombardella
2026 is the International Year of Rangelands and Pastoralists (IYRP 2026) aimed at raising global awareness of the critical importance of rangelands and pastoralist communities, managed by FAO during the whole 2026. Francesca Pasetti Bombardella is co-chair of the Regional IYRP Support Group Europe.
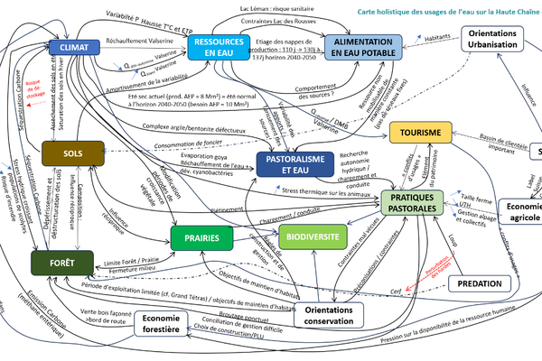
Preserving the water ressource in the French Jura massif : using a holistic method to better share and adapt to climate change
Adaptation of pastoralism to climate change doesn’t only rely on the shoulders of shepherds and livestock farmers. To deal with climate change, it is important to have a global view, understand how stakes intertwine and think about the adaptation of an ecoregion as a whole - otherwise it cannot be sustainable. That’s what Olivier Erard demonstrates within a project led by the Community of Agglomeration of the Pays de Gex and the National Natural Reserve of the High Jura’s mountains range, which objective was to work on the preservation of the water ressource while answering the needs of pastoral farmers.
International Mountain Camp in the French Alps
Nestled in the breathtaking landscape surrounding majestic Mont Blanc, an unforgettable international summer camp brought together young people from Liechtenstein, France, Italy, Switzerland, and Slovenia. More than just a hike through alpine trails, the camp was a celebration of connection, discovery, and real inclusion.
Dialogue on Alpine Spatial Planning: Proceedings of the CIPRA Annual Conference 2025
How can Alpine Spatial Planning mitigate conflicts between the energy transition and nature restoration? This question was addressed at the CIPRA Annual Conference 2025 in Salzburg, which brought together more than 160 participants. The proceedings show key insights and recommended actions – not in a concluding way, but as part of an ongoing learning process and as an impulse for further debates. They underline the shared understanding that the energy transition in the Alpine region must be approached and implemented in a cross-sectoral, interdisciplinary, and transboundary manner.
Keeping our eyes on the stars
Dark nights have become a rarity in our bright world. Artificial light from settlements, industry, street lighting and billboards illuminates the night sky. In Austria, a new natural night sky area is being created that will preserve the view of the starry sky.
Fréjus: end of the road for the “Alpine motorway on rails”
After an 18-month closure caused by a landslide, the beginning of April 2025 saw the first passenger trains once more running through the Fréjus railway tunnel connecting Italy and France. The transport of trucks on freight trains has not been resumed, however.
An end to snowmobiles and heliskiing
In France, snowmobile tours are now officially banned in the Chamrousse ski resort; other areas could soon follow suit. In Austria, environmental organisations are calling for an end to heliskiing.
A delegation from Chartreuse visits Bad Hindelang to discuss mobility in Alpine areas
As part of the European ERASMUS+ project "DINAMO - Developing International Nature Adapted Mobility Options", CIPRA Germany and CIPRA France organised exchange study visits between two pilot territories : the Chartreuse massif in France (represented by the regional natural park and the local authority "Coeur de Chartreuse") and the municipality of Bad Hindelang in Germany.
DINAMO Erasmus+ project: a new white paper on mountain mobility
The "DINAMO" project aims to address the challenges of rural mountain mobility by encouraging cooperation between different stakeholders and stimulating creative processes through international exchanges. The main objective is to promote sustainable mobility solutions in rural mountain areas, to help them become less dependent on individual car transport.
Learning about Alpine cross-mobility in the DINAMO Erasmus+ project webinars
As part of the European ERASMUS+ project "DINAMO - Developing International Nature Adapted Mobility Options", CIPRA Germany and CIPRA France organised two webinars on the topic of cross-border mobility and Alpine mobility strategies in June and July 2024.
DINAMO Erasmus+ project: the return trip from Bad Hindelang to Chartreuse
As part of the European ERASMUS+ project "DINAMO - Developing International Nature Adapted Mobility Options", CIPRA Germany and CIPRA France organised exchange study visits between two pilot territories : the Chartreuse massif in France (represented by the regional natural park and the local authority "Coeur de Chartreuse") and the municipality of Bad Hindelang in Germany.
Alpine huts: the first victims of the climate crisis?
Water shortages, disintegrating mountains and renovation needs: managing Alpine huts has always been difficult, but the climate crisis is making the situation even worse. The Austrian Alpine Association has already issued an “Emergency call from the Alps”.
Young people’s demands for a good life in the Alps
Environmental protection, car-free mobility and better work-life balance: these were the political demands of young people from Germany, France, Slovenia and Liechtenstein at the end of the CIPRA “Alpine Compass” project.
2030 Winter Olympics in Nice
Switzerland’s idea of decentralised, sustainable games has been rejected by the IOC. Instead, the French Mediterranean city of Nice is very likely to be awarded the contract.
Controversial railway tunnel between Turin and Lyon
In mid-June 2023, hundreds of people gathered in the French border town of Saint-Jean-de-Maurienne to protest against the construction of a high-speed rail tunnel between Lyon and Turin. In a public statement, CIPRA France and Mountain Wilderness also criticised the project.
Alpine towns – key to sustainable development
The ninth Report on the State of the Alps, entitled “Alpine Towns”, was presented as part of the Swiss presidency of the Alpine Convention. It sheds light on how the Alpine settlement system hinders – or helps – the sustainable development of the Alps.
Natura 2000 site under pressure
Too many visitors are putting a strain on nature in the Trois Becs/F area and pushing the infrastructure to its limits. A study by CIPRA France proposes measures, including on-site personal sensitisation and greater communication.
Do you speak Alps?
A different dialect in every community: the linguistic diversity of the Alps is fascinating and constantly changing, which also makes it interesting for linguists. Using modern methods such as crowdsourcing, a research project is collecting dialect words across the Alps for a digital, living lexicon.
Under the magnifying glass
What treasures and resources are hidden in the Alps? How do we deal with them as sustainably as possible? These and similar questions are posed in the August 2021 issue of SzeneAlpen.
Mobile in the Alps
By rail, by road, by mountain path: numerous CIPRA projects show just how diverse sustainable mobility can be.
Climate crisis makes mountains crumble
Rockfalls and rockslides are nothing new in the Alps, but dwindling permafrost is making the situation even worse – for mountaineering and for villages.
CO2 legislation: more courage needed
While the new CO2 law in Switzerland has for the time being failed, a climate protection alliance is forming in Bavaria; Austria is discussing a climate protection law; and in France the Climate Council is taking courageous decisions.
With the Alps at our backs
The French city of Grenoble aims to become the 2022 “European Green Capital”. It can play its biggest trump card in the build-up to this coveted award: the Alps.
Youth participation is a must-have – not a nice-to-have
More youth participation in the Alps! This was the plea made by the GaYA Conference in Chambéry, France, to politicians and policymakers in the Alpine countries. The strength of feeling involved was illustrated by the participation of numerous young people and representatives from the spheres of politics and society.
Good service for rural areas
A success story: December 2018 saw the opening of the 100th «Maison de services au public» in the French Alps.